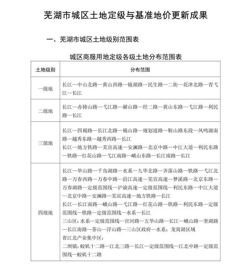
芜湖发布最新基准地价,市区地价最贵的地方竟然是... A小来源:We芜湖2018-06-14 19:57:29 为了进一步健全土地使用权市场价格体系,促进土地市场的平稳发展,近日芜湖市人民政府官方微信发布《芜湖市人民政府关于公布实施芜湖市城区土地定级与基准地价更新成果的通知》,其中针对芜湖市城区土地级别范围及城区基准地价做了明确的规定,下面就和小编一起来具体看看吧。 信息来源:芜湖市人民政府发布 ℃ QQ空间新浪微博腾讯微博豆瓣 芜湖骑行和步行线路有哪些? 芜湖限购政策2018 近期芜湖楼市政策回顾 相关阅读 无为新生儿如何办理医保 在哪里办理 无为申请公租房提交申请后多久能通过并入住?目前有哪些小区? 芜湖身份证挂失了如何解挂 芜湖市图书馆闭馆原因是什么?新馆选址在哪里? 芜湖申请卓越级智能工厂的申报材料清单有哪些? 推荐图片 2021芜湖住房公积金缴存基数和比例调整!你的工资有变化吗? 芜湖公交卡将停止发行!不再充值!明年可用支付宝、微信 关于芜湖市三山区燃气用户户号变更的通知 芜湖市文化路要进行拓宽改建啦 最新评论