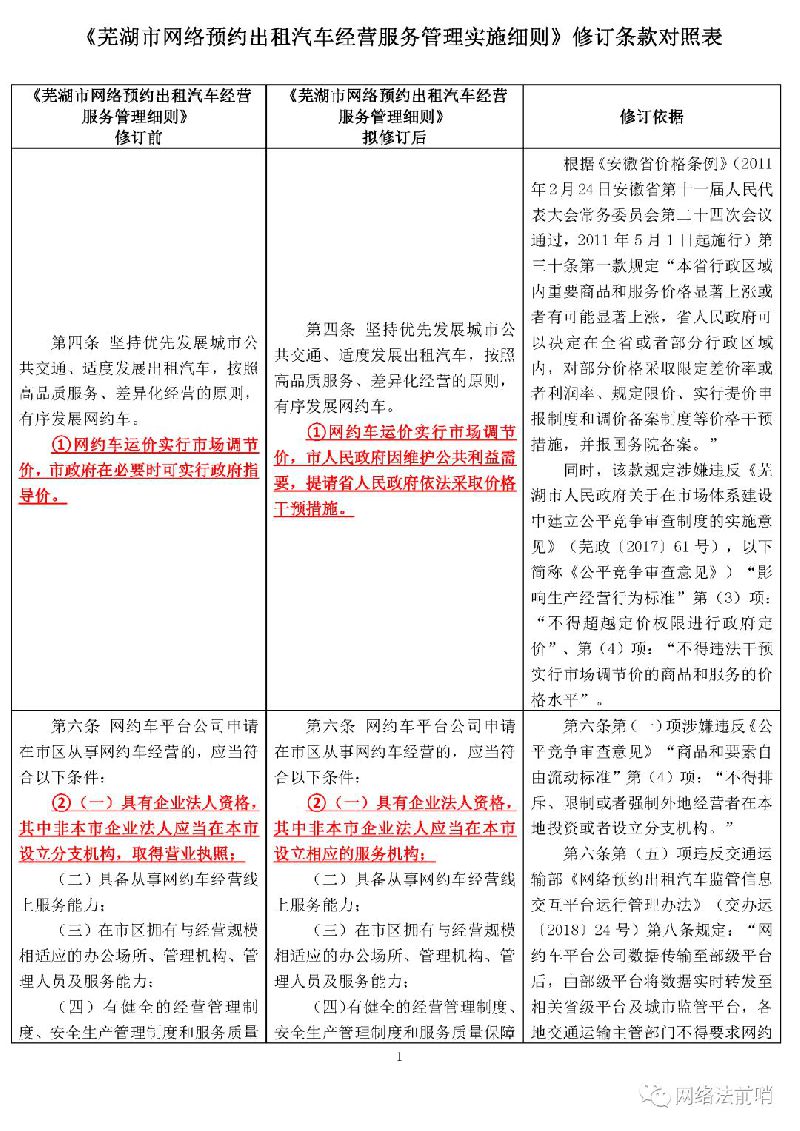
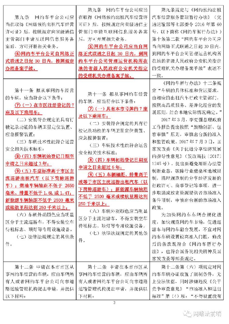
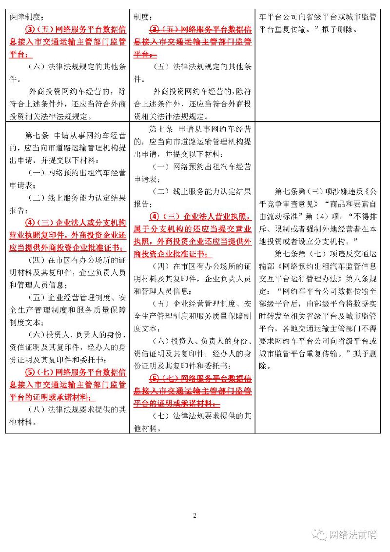
芜湖2018年网约车准入最新条件
将从事网约车服务的驾驶员范围扩大到全市行政区域,网约车车辆设置准入门槛也有所降低……上个月,市交通运输局宣布准备对网约车实施细则进行修订。据悉,芜湖市是全省首个对网约车细则进行修订的城市,并有望在全国率先将网约车和巡游车准入门槛拉平,让我们一起看看有哪些条件进行了修订吧
网约车准入条件放宽很多本月初,芜湖市交通运输局宣布,准备对网约车实施细则进行修订,对网约车准入条件予以放宽。这是安徽省首个对网约车实施细则准备进行修订的城市,而在此前,全国也只有泉州、兰州等少数几个城市对实施细则进行修订。
从芜湖公布的修订条款对照表看到,多项细则有望进行修改,那我们一起看看修改的细则吧。
具体14条修改意见如下:




